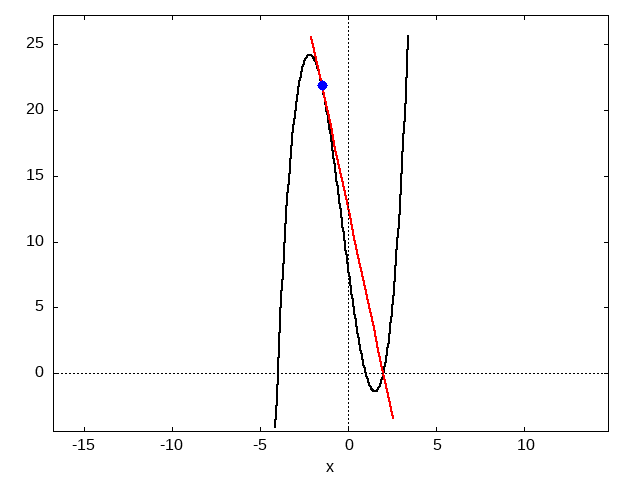
Gegeben sei die Funktion $f(x) = x^3+x^2-10\,x+8 $
Ermitteln Sie die Gleichung der Tangente an $f$ im Punkt $P(\, -1{,}5 \,|\, 21{,}87 \,)$.

Datenschutzhinweis: Diese Seiten verarbeiten - abgesehenen von allgemeinen Logdaten des Webservers - keinerlei personenbezogenen Daten ihrer Nutzer. Zu den allgemeinen Logdaten bitte die Datenschutzerklärung unserer Homepage beachten.